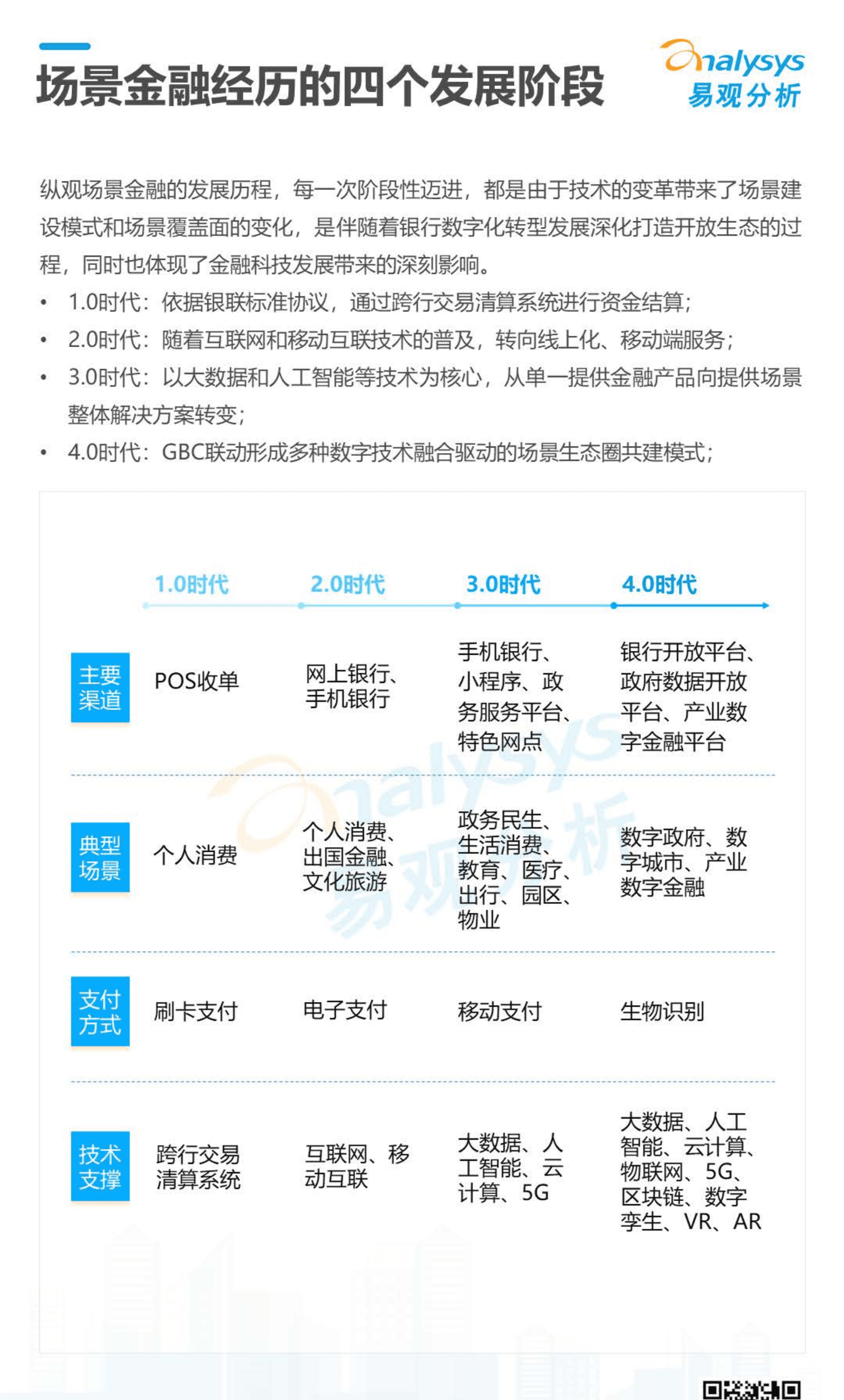
普通用户
登录
首页
高级搜索
行业研究
公司研究
招股说明书
充值积分
上传文件
文库
金融科技
银行
易观分析:2022数字经济全景白皮书-中国银行业场景金融生态建设分析.pdf
32页
2022-10-13
182
收藏0
喜欢0
评分-
10积分
温馨提示:当前文档最多只能预览 10 页,若文档总页数超出了 5 页,请下载原文档以浏览全部内容。
剩余22页未读,
下载浏览全部
收藏
已收藏
喜欢
已喜欢
文档描述
易观分析:2022数字经济全景白皮书-中国银行业场景金融生态建设分析(32页).pdf
下载提示
1123131
问鼎研究
这个人很懒,什么都没留下
个人认证
查看用户
该文档于
上传
推荐文档
标普 :2023全球银行业展望
麦肯锡:全球银行业年度报告(2022)
中国理财网:中国银行业理财市场年度报告(2022年)
毕马威:2023年香港银行业展望
毕马威:2022年银行业税务年度报告
新世纪评级:2022年银行间市场个人住房抵押贷款资产支持证券市场运行情况
百信银行:商业银行“Bank Digital Mesh”数字化成熟度评估模型白皮书
中国人民银行:中国反洗钱报告2021
腾讯:全真互联·银行数字化发展研究报告
CFCA:2022中国金融银行数字化调查报告
最新文档
联合资信:银行业季度观察报(2023年第1期)
毕马威:2023年第一季度银行业监管处罚分析洞察
艾瑞咨询:中国银行业数字化转型研究报告
银行行业深度研究:22年报综述:分化迹象明显,“大小”皆有可为
中国银行证券:环保公用行业行业深度报告:煤炭供需转向宽松,火电迎业绩反转
月酝知风之银行业:估值有待修复,季报期关注绩优个股
艾瑞咨询:2023年中国银行业数字化转型研究报告
银行业深度报告:驭势稳进,韧性成长
华西证券:欧盟净零工业法案&欧洲氢能银行要点梳理
2022年银行理财年度报告:波澜之中,破浪前行