普通用户
登录
首页
高级搜索
行业研究
公司研究
招股说明书
充值积分
上传文件
文库
信息科技
5G
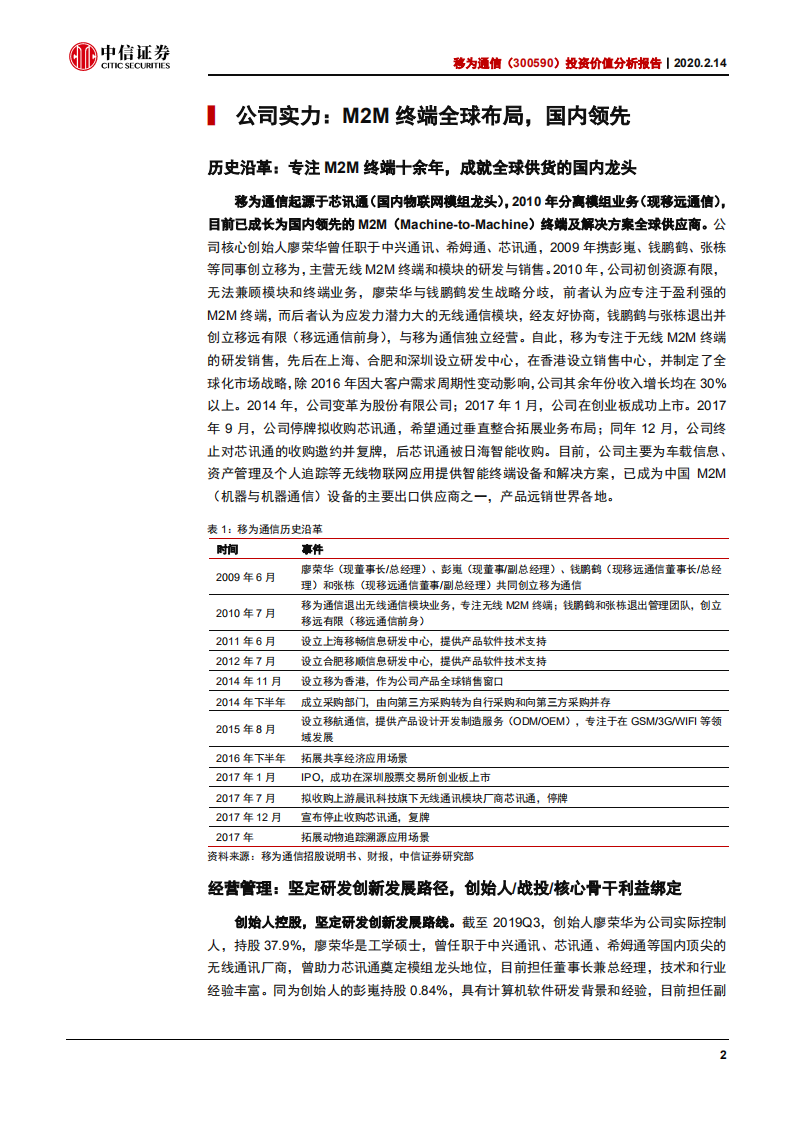
移为通信-投资价值分析报告:国内稀缺标的,全球加速成长-200214.pdf
34页
2022-07-26
26
收藏0
喜欢0
评分-
10积分
温馨提示:当前文档最多只能预览 10 页,若文档总页数超出了 5 页,请下载原文档以浏览全部内容。
剩余24页未读,
下载浏览全部
收藏
已收藏
喜欢
已喜欢
文档描述
移为通信-投资价值分析报告:国内稀缺标的,全球加速成长-200214[34页].pdf
下载提示
1123131
精研文档
精研文档
未认证用户
查看用户
该文档于
上传
推荐文档
艾瑞咨询:2023年中国6G产业研究报告
中国联通研究院:5G网络安全原子能力白皮书
中国联通:5G专网安全技术白皮书
招商证券:5G云计算大产业机遇
5G行业研究报告:5G加速推进,产业链迎来爆发期-220424.pdf
中国信通院&华为:5G-Advanced安全技术演进白皮书(2022年).pdf
中国信通院:5G新通话技术与业务创新研究报告(2022年).pdf
中国联通:5G行业专网产品体系2.0白皮书(2021).pdf
中国联通:5G新通信技术白皮书(2022).pdf
中国电信:2021年5G融媒体应用研究报告.pdf
最新文档
TD产业联盟:5G产业和市场发展报告(2023Q1)
艾瑞咨询:2023年中国6G产业研究报告
中国信通院:全球5G标准必要专利及标准提案研究报告(2023年)
中国移动研究院:5G专网国际化发展经验探析
中国联通研究院:5G网络安全原子能力白皮书
中国联通:5G专网安全技术白皮书
中国联通:5G专网赋能工业数字化白皮书
中国铝业集团:5G赋能有色金属行业智能化发展白皮书
工信部:第五届(2022年)“绽放杯”5G应用征集大赛典型案例汇编
NGMN:5G演进测试项目第二阶段测试框架定义【英文版】