普通用户
登录
首页
高级搜索
行业研究
公司研究
招股说明书
充值积分
上传文件
文库
汽车行业
新能源汽车
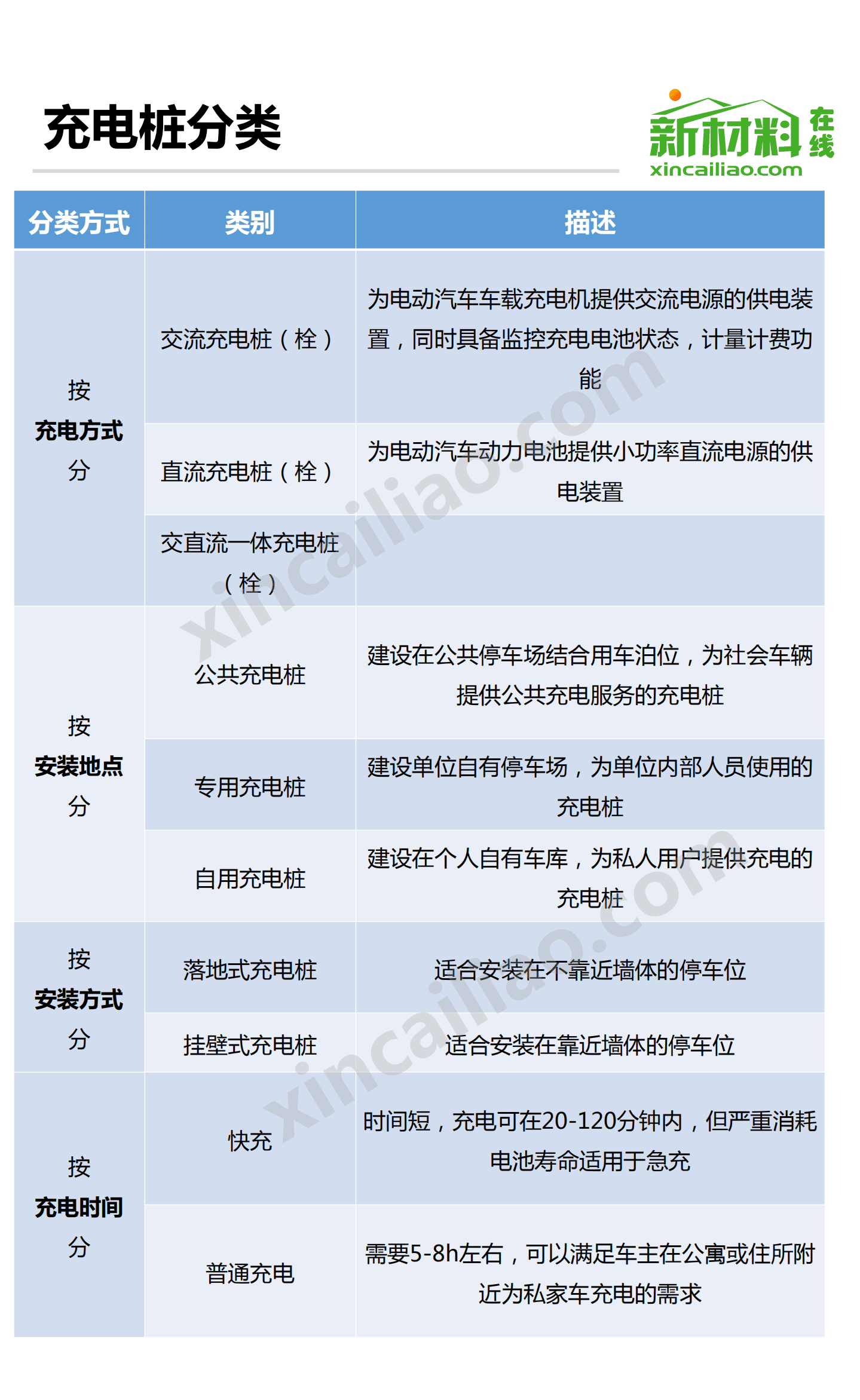
新材料:2016年充电桩市场研究报告.pdf
58页
2022-08-12
20
收藏0
喜欢0
评分-
10积分
温馨提示:当前文档最多只能预览 10 页,若文档总页数超出了 5 页,请下载原文档以浏览全部内容。
剩余48页未读,
下载浏览全部
收藏
已收藏
喜欢
已喜欢
文档描述
新材料:2016年充电桩市场研究报告(58页).pdf
下载提示
1123131
精研文档
精研文档
未认证用户
查看用户
该文档于
上传
推荐文档
巨量算数:向“新”引力,加速共鸣——2023中国新能源汽车趋势洞察报告
智慧芽:新能源车底盘线控转向技术分析报告
沙利文:2023商用车新能源智能化发展白皮书
汽车之家研究院:中国新能源汽车安全发展报告
华宝证券:2023年换电重卡行业深度报告
资本实验室:2022全球新能源汽车产业全景观察
火石创造:2022年度中国新能源汽车产业发展洞察报告
智慧芽:新能源汽车续航能力技术分析报告
大搜车智云&百度有驾:2022年新能源乘用车市场白皮书
赛瑞研究:2022中国新能源汽车产业发展趋势报告
最新文档
充电桩行业深度报告:充电桩配套需求星辰大海,加速建设正当时
2023年换电重卡行业深度报告
东吴证券:充电桩行业深度报告:充电桩配套需求星辰大海,加速建设正当时
特斯拉第三宏图全文
巨量算数:向“新”引力,加速共鸣——2023中国新能源汽车趋势洞察报告
中哲咨询:2023年充电桩行业调研项目市场调研报告
WAYS:2023年2月份新能源汽车行业月报
智研咨询:2022年10月中国新能源汽车产业动态监测报告
中国汽车流通协会:2023年2月份全国新能源市场深度分析报告
智慧芽:新能源车底盘线控转向技术分析报告