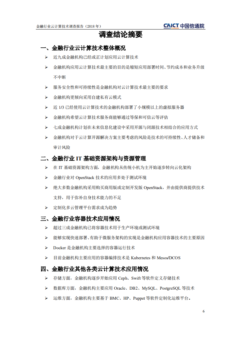
普通用户
登录
首页
高级搜索
行业研究
公司研究
招股说明书
充值积分
上传文件
文库
金融科技
金融
中国信通院:2018年金融行业云计算技术调查报告.pdf
17页
2022-08-10
27
收藏0
喜欢0
评分-
10积分
温馨提示:当前文档最多只能预览 10 页,若文档总页数超出了 5 页,请下载原文档以浏览全部内容。
剩余7页未读,
下载浏览全部
收藏
已收藏
喜欢
已喜欢
文档描述
中国信通院:2018年金融行业云计算技术调查报告(17页).pdf
下载提示
1123131
精研文档
精研文档
未认证用户
查看用户
该文档于
上传
推荐文档
全球经济金融展望报告(2023年第2季度)
CFCA:2022中国数字金融调查报告-企业数字金融用户行为态度及综合评测
CFCA:2022中国数字金融调查报告-零售数字金融用户行为态度及综合评测
网经社:2022年度中国物流科技投融资数据报告
东方金诚:融资租赁行业2023年回顾与展望
NIFD:2022年度全球金融市场报告
医药魔方:2022全球创新药投融资年度趋势盘点报告
千际投行:2023年私募股权基金研究报告
普华永道:2022年全球并购行业趋势回顾及2023年展望——金融服务
雪球:2022年公募基金年度报告——述往思来 向史迎新
最新文档
中国通信标准化协会:SD-WAN 2.0金融行业应用发展白皮书
世界资源研究所:粤港澳大湾区深度减排路径和金融支持转型机遇(预审版本)
清华五道口:金融保险网络安全合规技术白皮书(2022)
清华三峡气候与低碳中心:中国的绿色金融与碳金融体系报告
北京金融科技产业联盟:金融业隐私计算互联互通技术研究报告
NIFD:国际银行业动荡加剧,外汇市场震荡调整——2023Q1人民币汇率报告
中国信通院:金融数字化转型探索
计算机行业专题研究:金融+AI发展路径与商业落地探索
非银金融行业专题研究:同花顺AI产品调研(B端):iFind渗透率有望进一步提升,受访者对AI发展期待度较高
中国金融四十人论坛:2023年第一季度宏观政策报告——不一样的通胀