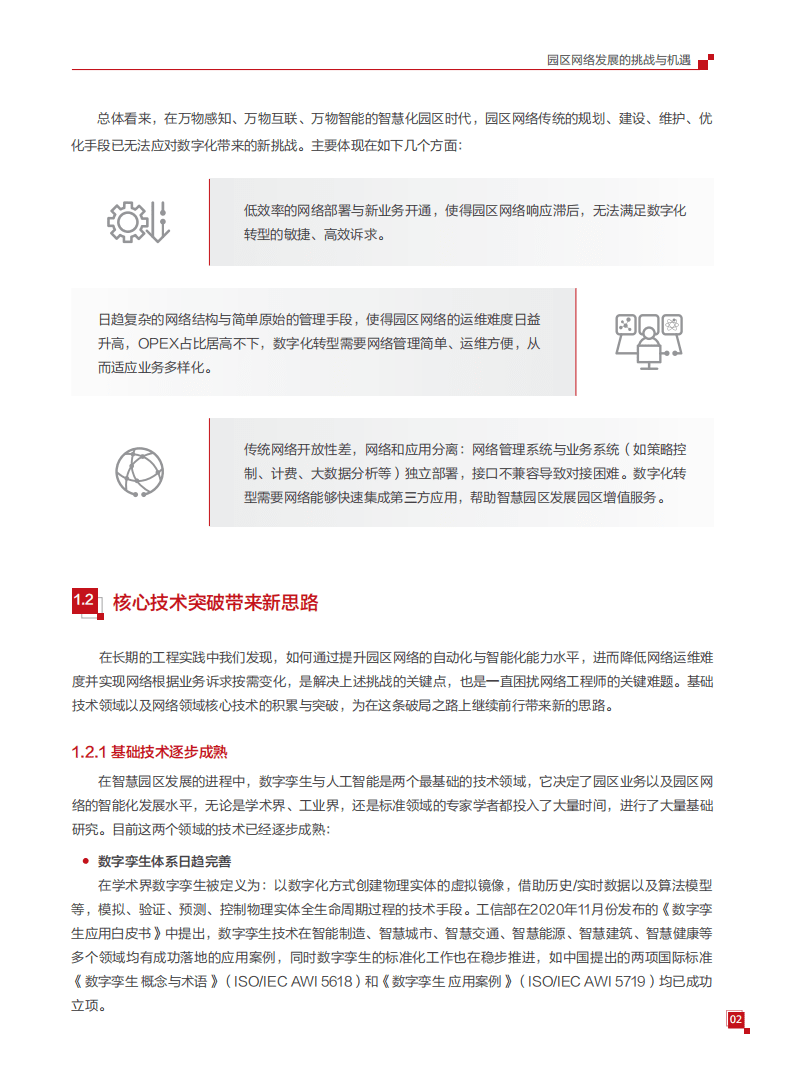
普通用户
登录
首页
高级搜索
行业研究
公司研究
招股说明书
充值积分
上传文件
文库
汽车行业
智能驾驶
华为:华为园区自动驾驶网络白皮书.pdf
18页
2022-08-10
33
收藏0
喜欢0
评分-
10积分
温馨提示:当前文档最多只能预览 10 页,若文档总页数超出了 5 页,请下载原文档以浏览全部内容。
剩余8页未读,
下载浏览全部
收藏
已收藏
喜欢
已喜欢
文档描述
华为:华为园区自动驾驶网络白皮书(18页).pdf
下载提示
1123131
精研文档
精研文档
未认证用户
查看用户
该文档于
上传
推荐文档
面向无驾驶人的路侧车路协同系统分阶段建设导则(征集意见稿)
百度Apollo:无人之境旅途:2022百度自动驾驶出行服务年度报告
百度:百度智能驾驶开放白皮书1.0
电子行业研究:从特斯拉自动驾驶迭代看硬件未来发展趋势
泽平宏观:中国智能驾驶报告2023:车联万物,畅想智行
36氪研究院:2023年中国自动驾驶行业研究报告
中汽中心:2022年智能驾驶ADAS系统发展分析报告.pdf
智能驾驶域控制器行业专题报告:渗透率快速提升,高景气将持续-220704.pdf
智能电动汽车行业深度研究:智能驾驶系统集成商,国产替代崛起-220808.pdf
计算机行业深度报告:智能驾驶系列报告之一,智能时代,域控先行-220728.pdf
最新文档
瑞再研究院:今日的驾驶员,未来的乘客
面向无驾驶人的路侧车路协同系统分阶段建设导则(征集意见稿)
港口无人驾驶开发实践
北京智能车联:北京市自动驾驶车辆道路测试报告(2022年)
百度Apollo:无人之境旅途:2022百度自动驾驶出行服务年度报告
百度:百度智能驾驶开放白皮书1.0
中国民用航空局:中国民航驾驶员发展年度报告2022年版
中国民用航空局:中国民航驾驶员发展年度报告2021年版
中国民用航空局:中国民航驾驶员发展年度报告(2020年版)
ETSC:欧洲在减少酒后驾驶和其他与酒精有关的道路死亡方面的进展【英文版】