普通用户
登录
首页
高级搜索
行业研究
公司研究
招股说明书
充值积分
上传文件
文库
环保/能源
储能
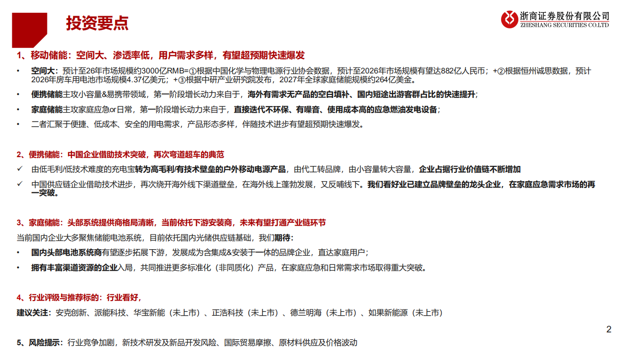
移动储能行业深度:小小储能,无限可能-浙商证券.pdf
32页
2022-08-24
39
收藏0
喜欢0
评分-
10积分
温馨提示:当前文档最多只能预览 10 页,若文档总页数超出了 5 页,请下载原文档以浏览全部内容。
剩余22页未读,
下载浏览全部
收藏
已收藏
喜欢
已喜欢
文档描述
移动储能行业深度:小小储能,无限可能-浙商证券.pdf
下载提示
1123131
精研文档
精研文档
未认证用户
查看用户
该文档于
上传
推荐文档
罗志斌:氢能与储能耦合发展的机遇与挑战
中泰证券:2023年工商业储能行业深度报告
CIC灼识咨询:2023中国储能行业蓝皮书
安信证券:储能行业策略报告:储能集成:近看“百花齐放”,远观“一枝独秀”
储能行业深度报告:政策+需求双轮驱动,大储装机有望迎来量利齐升
欧洲光伏行业协会:2022-2026年欧洲户用储能市场展望【英文版】
头豹研究院:2022年中国储能温控行业短报告:温控加速成长,为储能保驾护航
李灿:可再生能源规模化储能——绿色氢能和液态阳光甲醇
赛迪译丛:储能系统的未来
头豹:2022年中国飞轮储能行业研究:应用场景分析
最新文档
《2023年绿氢产业发展研究报告(政策、技术、市场、供应链)》
中电工程:开创甘肃独立储能应用新格局
科尔尼:飞轮储能的技术、应用与潜力
Interact Analysis:2023储能国际峰会暨展览会ESIE观展报告
上海环境能源交易所:《储能产业趋势》2023年1月
中国电建:电化学储能技术在微电网中的应用
中国电力企业联合会:2022年度电化学储能电站行业统计数据
南方电网储能股份有限公司:2022年ESG报告
国海证券:钠离子电池材料深度之二:储能高增长,聚阴离子化合物有望受益
大规模储能电站关键技术及建设经验分析报告