普通用户
登录
首页
高级搜索
行业研究
公司研究
招股说明书
充值积分
上传文件
文库
汽车行业
二手车
优信-二手车第一股全力转型线上购,中国“Carvana”正崛起-210701.pdf
20页
2022-07-23
83
收藏0
喜欢0
评分-
10积分
温馨提示:当前文档最多只能预览 10 页,若文档总页数超出了 5 页,请下载原文档以浏览全部内容。
剩余10页未读,
下载浏览全部
收藏
已收藏
喜欢
已喜欢
文档描述
优信-二手车第一股全力转型线上购,中国“Carvana”正崛起-210701(20页).pdf
下载提示
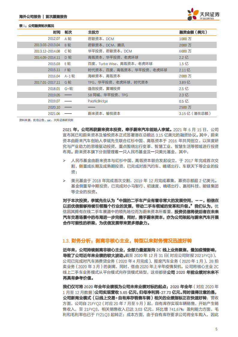
1123131
星空报告
这个人很懒,什么都没留下
未认证用户
查看用户
该文档于
上传
推荐文档
Fastdata极数-中国互联网二手车平台研究报告.pdf
德勤(Deloitte):二手车市场报告(英文版).pdf
Edmunds:二手车市场报告(英文版).pdf
2021年优信公司商业模式转型与二手车交易市场发展趋势分析报告.pdf
汽车之家研究院:2021二手车市场消费需求洞察报告.pdf
中国汽车流通协会:2020年全国二手车市场深度分析报告.pdf
商务部对外贸易司 :2021中国二手车出口国别指南.pdf
易车研究院:中国二手车购买意向分布洞察报告(2021版).pdf
易车研究院:二手车年轻化报告(2021).pdf
罗兰贝格:中国二手车金融与生态报告.pdf
最新文档
中国汽车流通协会:2023年1月全国二手车市场深度分析
中国汽车流通协会:2022年12月及全年二手车市场深度分析
中国汽车流通协会:2021年11月全国二手车市场深度分析
中国汽车流通协会:2022年10月全国二手车市场深度分析
Fastdata极数-中国互联网二手车平台研究报告.pdf
德勤(Deloitte):二手车市场报告(英文版).pdf
Edmunds:二手车市场报告(英文版).pdf
2021年优信公司商业模式转型与二手车交易市场发展趋势分析报告.pdf
汽车之家研究院:2021二手车市场消费需求洞察报告.pdf
中国汽车流通协会:2020年全国二手车市场深度分析报告.pdf