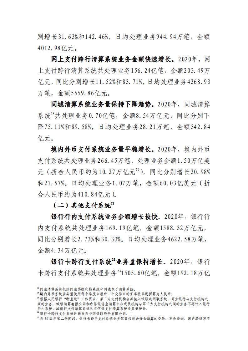
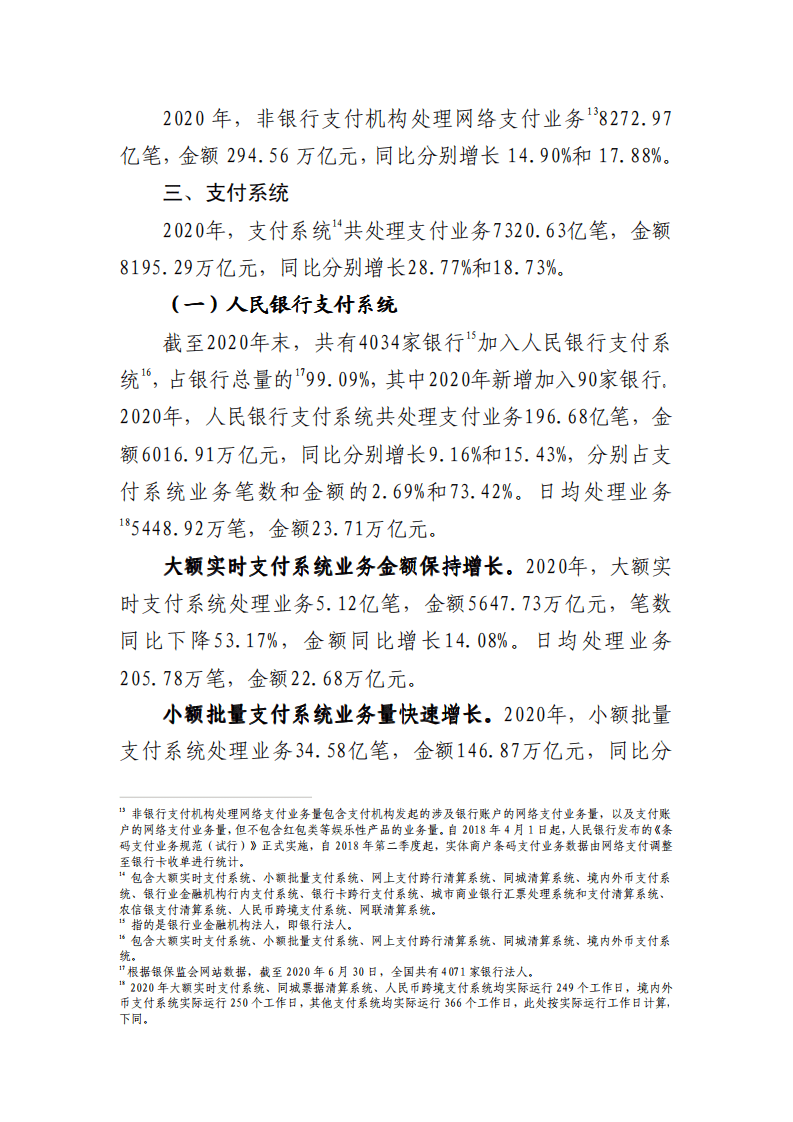
普通用户
登录
首页
高级搜索
行业研究
公司研究
招股说明书
充值积分
上传文件
文库
金融科技
支付
中国支付清算协会:2020年支付体系运行总体情况报告.pdf
7页
2022-08-18
59
收藏0
喜欢0
评分-
10积分
收藏
已收藏
喜欢
已喜欢
文档描述
中国支付清算协会:2020年支付体系运行总体情况报告(7页).pdf
下载提示
1123131
精研文档
精研文档
未认证用户
查看用户
该文档于
上传
推荐文档
WorldPay&FIS:2023年全球支付报告
Forrester:2023年支付行业预测报告
波士顿咨询:2022年全球支付行业报告——增长格局换新天
千际投行:2022年支付行业研究报告
艾瑞咨询:2022年中国第三方支付行业研究报告
支付宝:2022年支付宝私域运营白皮书.pdf
腾讯:绿色支付助力碳中和目标.pdf
易观分析:中国第三方支付市场专题分析2022.pdf
2022年全球第三方支付平台PayPal业务盈利商业模式分析及未来展望报告.pdf
2021年拉卡拉公司“支付+”战略布局分析报告.pdf
最新文档
WorldPay&FIS:2023年全球支付报告
埃森哲:支付变得个性化【英文版】
Forrester:2023年支付行业预测报告
永安在线:2022年赌博平台支付趋势分析报告
易观分析:“259”号文下聚合支付发展洞察2022
波士顿咨询:2022年全球支付行业报告——增长格局换新天
博通分析:支付行业企业数字化服务专题分析2022
PayLease:实现100%数字租金支付的5步【英文版】
千际投行:2022年支付行业研究报告
中国支付清算协会:2022年移动支付用户使用情况问卷调查报告