普通用户
登录
首页
高级搜索
行业研究
公司研究
招股说明书
充值积分
上传文件
文库
信息科技
元宇宙
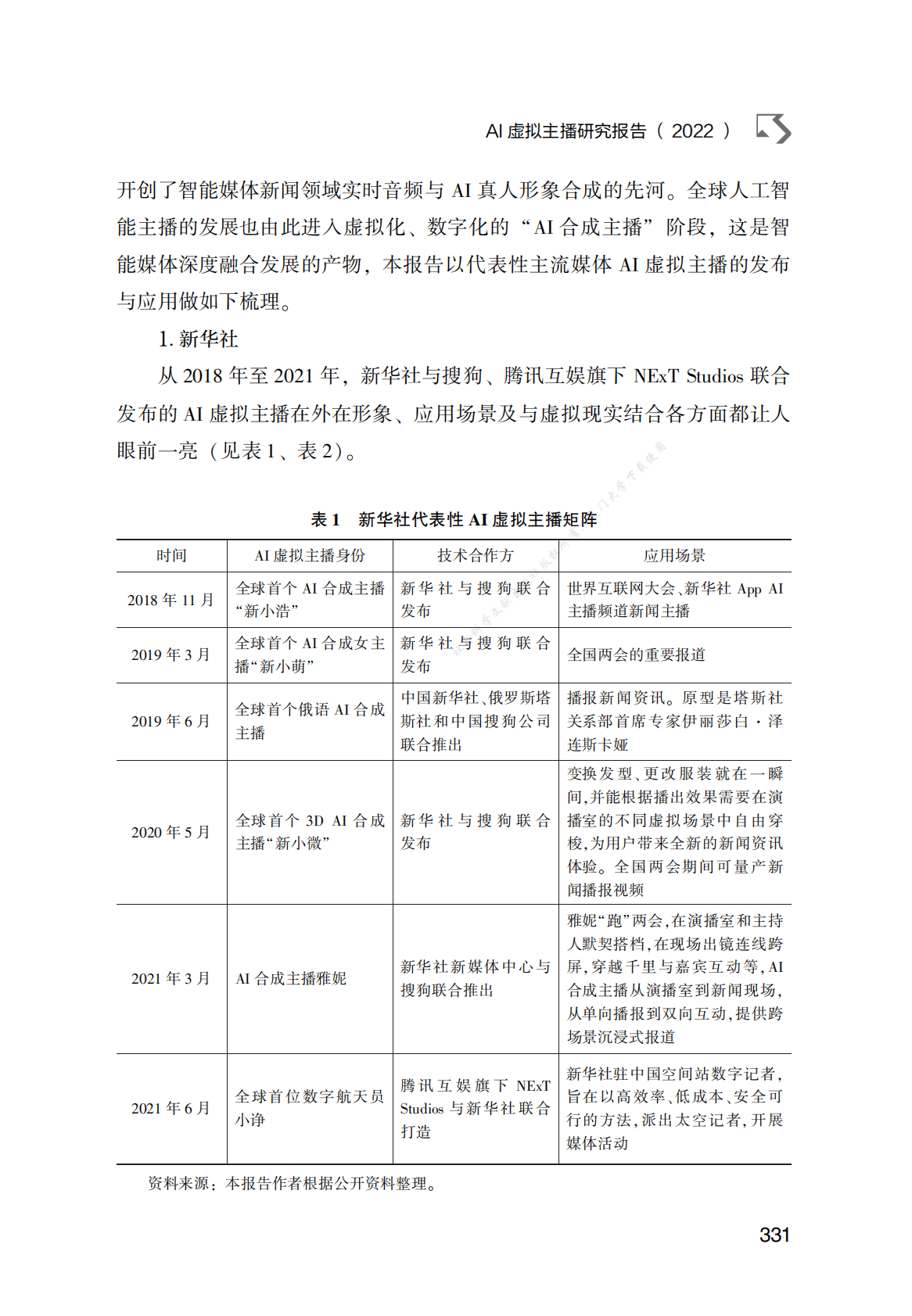
AI虚拟主播研究报告(2022)
22页
2023-02-14
100
收藏1
喜欢0
评分-
10积分
温馨提示:当前文档最多只能预览 10 页,若文档总页数超出了 5 页,请下载原文档以浏览全部内容。
剩余12页未读,
下载浏览全部
收藏
已收藏
喜欢
已喜欢
文档描述
AI虚拟主播研究报告(2022)
下载提示
1123131
WTTI
这个人很懒,什么都没留下
个人认证
查看用户
该文档于
上传
推荐文档
元透社:元宇宙行业与新型实体经济
行行查:2022年Web 3.0技术研究报告
中国信通院:工业元宇宙白皮书
中国信通院:工业元宇宙 园区应用白皮书
LABS3.IO: Web3:元宇宙汽车行业应用数据报告(2023)
速途元宇宙研究院:中国产业元宇宙趋势研究报告(2023)
创客贴:元宇宙行业发展趋势报告
普华永道:2023元宇宙展望
中国科技新闻学会:2022中国元宇宙科技传播白皮书
北京大学:2022年元宇宙全球年度报告
最新文档
元透社:实体经济上市公司元宇宙场景应用创新案例研究:可口可乐元宇宙数字化营销(2022)
千际投行:2023年虚拟数字人行业研究报告
BCW博雅:元宇宙中的营销和传播机遇——Moving People in Web 3.0
元透社:元宇宙行业与新型实体经济
哈尔滨工业大学徐英团队:大规模异构资源虚拟电厂调控技术
广西产研院:AI&D元宇宙空间技术底座白皮书(2022)
头豹研究院:2023年中国AI驱动虚拟数字人行业词条报告
毕马威:消费+元宇宙:重构消费想象,再造市场空间
毕马威:消费+元宇宙:重构消费想象,再造市场空间-“x+元宇宙”系列报告
Akamai:2022上半年Web应用程序和API威胁报告【英文版】