普通用户
登录
首页
高级搜索
行业研究
公司研究
招股说明书
充值积分
上传文件
文库
专题研究
人群/世代
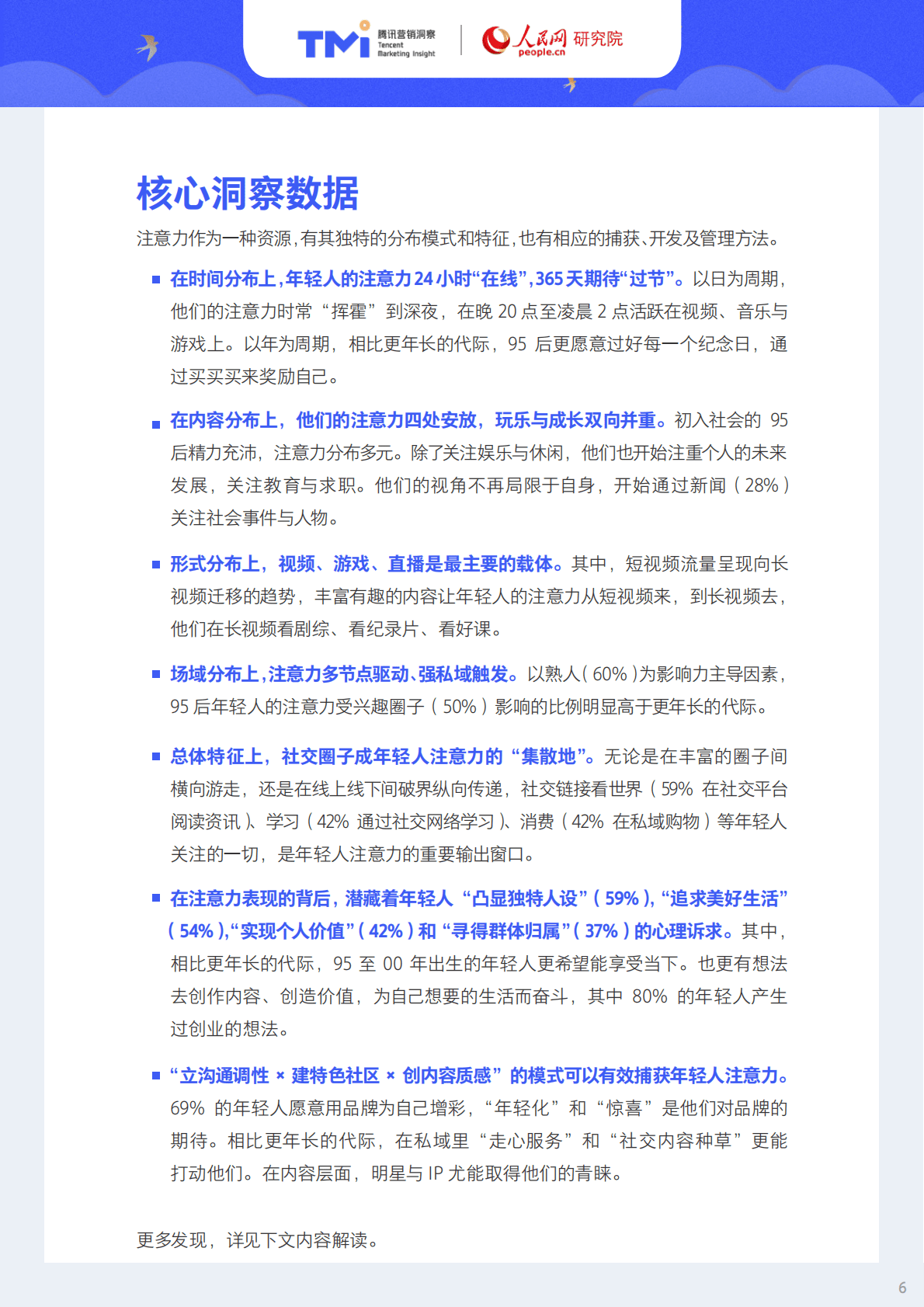
腾讯营销洞察:95后年轻人注意力洞察报告.pdf
51页
2022-07-29
105
收藏0
喜欢0
评分-
10积分
温馨提示:当前文档最多只能预览 10 页,若文档总页数超出了 5 页,请下载原文档以浏览全部内容。
剩余41页未读,
下载浏览全部
收藏
已收藏
喜欢
已喜欢
文档描述
腾讯营销洞察:95后年轻人注意力洞察报告(51页).pdf
下载提示
1123131
精研文档
精研文档
未认证用户
查看用户
该文档于
上传
推荐文档
易观分析:中国年轻人阅读洞察2023
亿邦智库&天猫:2023银发人群消费趋势洞察报——家用电器篇
AIoT星图研究院:2022中国智能人居产业研究报告
中商产业研究院:2023年数字人产业发展白皮书
后浪研究所:2023年轻人副业报告
易观分析:Z世代新母婴人群消费洞察2023
后浪研究所:2023年轻人报复性出游报告
育娲人口研究:中国女性职业发展报告2023版
汽车之家研究院&罗兰贝格:汽车人群洞察与购车决策白皮书
Mob研究院:2022年中国家电消费人群洞察报告.pdf
最新文档
Mob研究院&库润数据:2023都市男女&小镇青年发展洞察报告
欧诗漫&TMIC:2023国人面部美白消费趋势白皮书
美丽修行:万人防晒调研洞察
猎聘:2023年第二季度人力资源趋势报告
APTIV:实现自动驾驶需要我们重新思考人车交互白皮书
泸州老窖:酒行业数字化转型趋势下的供应链人才队伍建设
CSA GCR:个人信息保护合规准则——中国篇
最高人民法院:中国法院知识产权司法保护状况(2022年)
致趣百川:B2B营销人AI工具合集
湛卢:2023职场人阅读报告