普通用户
登录
首页
高级搜索
行业研究
公司研究
招股说明书
充值积分
上传文件
文库
专题研究
企业服务
分众传媒:2017年度社会责任报告.PDF
8页
2022-08-17
21
收藏0
喜欢0
评分-
10积分
收藏
已收藏
喜欢
已喜欢
文档描述
分众传媒:2017年度社会责任报告(8页).PDF
下载提示
1123131
精研文档
精研文档
未认证用户
查看用户
该文档于
上传
推荐文档
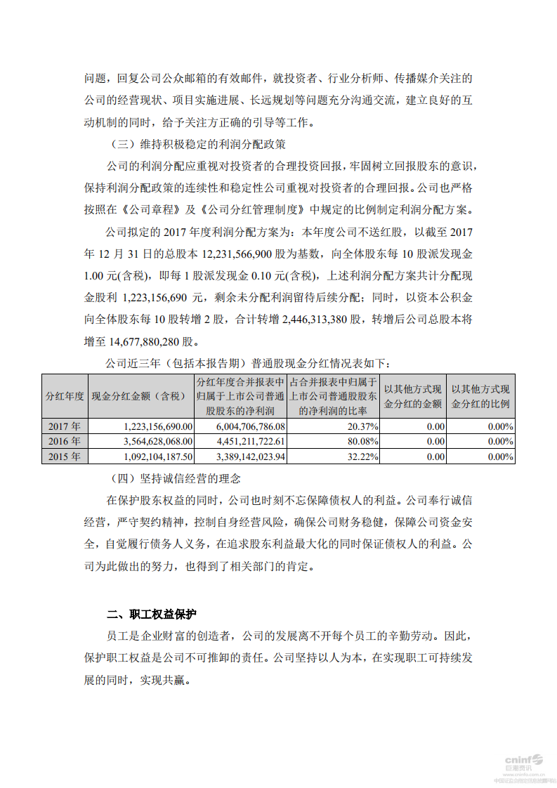
中国证券业协会:2020年度证券公司履行社会责任情况报告.pdf
鞍钢股份有限公司2020年社会责任报暨ESG报告.PDF
2019年中国进出口银行绿色金融和社会责任白皮书.pdf
2020国家电网社会责任报告.pdf
中国东方航空股份有限公司2019年度企业社会责任报告.PDF
中国北方稀土(集团)高科技股份有限公司2018年度社会责任报告.PDF
中国保险行业协会:2020中国保险业社会责任报告.pdf
中广核核技术发展股份有限公司2021年度社会责任报告.PDF
中广核核技术发展股份有限公司2020年度社会责任报告.PDF
摩根士丹利:2022全球供应链调查:C-Suite 的想法(中文版).pdf
最新文档
工业互联网产业联盟:数智化供应链参考架构(2022)
泸州老窖徐前景:白酒企业供应链数智化发展研究
波士顿咨询:敏捷供应链:时尚行业竞争优势新源泉
斯凯孚脱碳净零排放之路:2050年前实现从制造端到供应链全过程的净零排放
天翼供应链生态发展论坛:电信业采购供应链发展报告(2022年)
埃森哲:供应链云端转型
埃森哲:善用可视化能力,构建供应链韧性
天猫:天猫DTC企业经营指南——供给保障,供应链致胜
盐津铺子-打磨供应链塑造极致性价比,覆盖全渠道把握新流量红利-221103
Ivalua:第五届供应链数据质量与治理研究报告(2022).pdf