普通用户
登录
首页
高级搜索
行业研究
公司研究
招股说明书
充值积分
上传文件
文库
专题研究
招股说明书
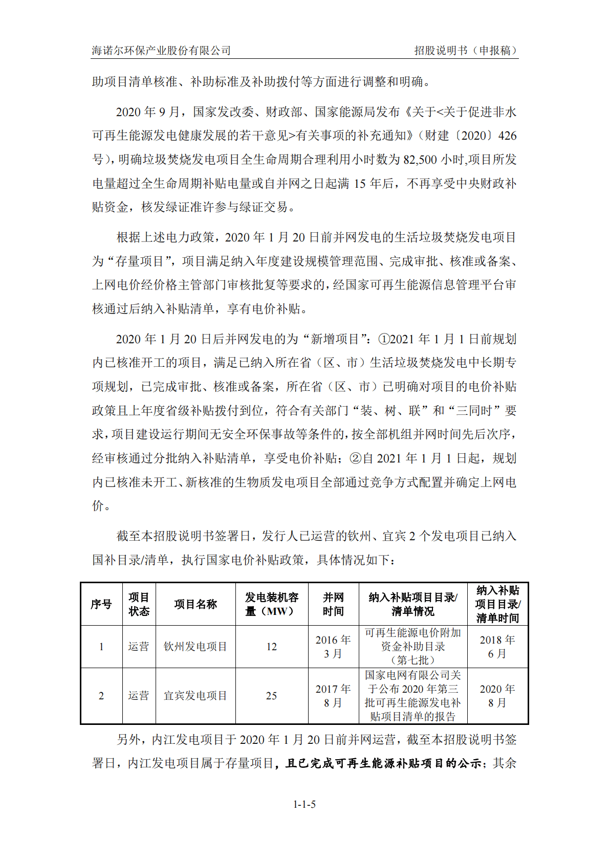
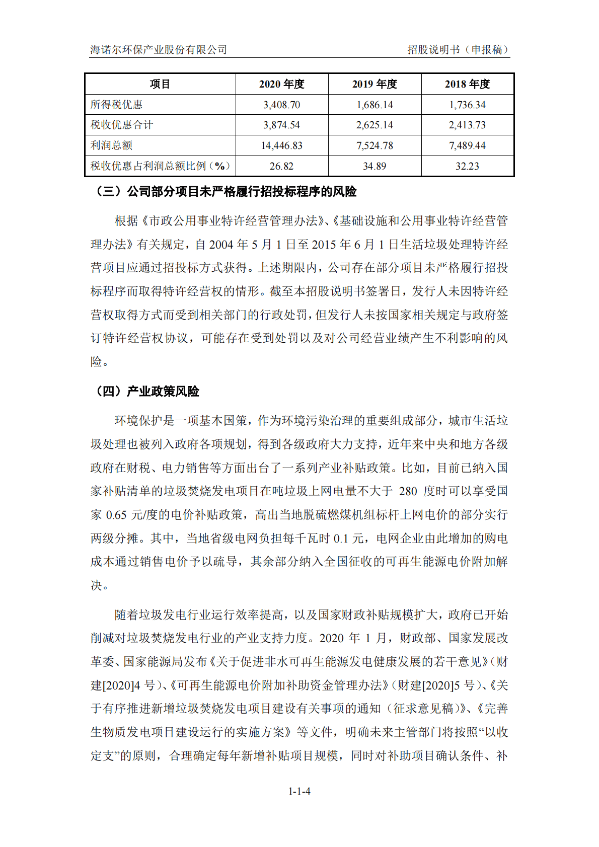
海诺尔环保产业股份有限公司深交所创业板IPO上市招股说明书
625页
2023-02-01
38
收藏0
喜欢0
评分-
10积分
温馨提示:当前文档最多只能预览 10 页,若文档总页数超出了 5 页,请下载原文档以浏览全部内容。
剩余615页未读,
下载浏览全部
收藏
已收藏
喜欢
已喜欢
文档描述
海诺尔环保产业股份有限公司深交所创业板IPO上市招股说明书
下载提示
1123131
WTTI
这个人很懒,什么都没留下
个人认证
查看用户
该文档于
上传
推荐文档
上海威派格智慧水务股份有限公司招股说明书.pdf
山东德州扒鸡股份有限公司招股说明书.pdf
认养一头牛控股集团股份有限公司招股说明书.pdf
青岛青禾人造草坪股份有限公司招股说明书.pdf
老娘舅餐饮股份有限公司招股说明书.pdf
开源证券股份有限公司招股说明书.pdf
慧翰微电子股份有限公司招股说明书.pdf
惠州仁信新材料股份有限公司招股说明书.pdf
湖南省兵器工业集团股份有限公司招股说明书.pdf
湖南飞沃新能源科技股份有限公司招股说明书.pdf
最新文档
浙江通力传动科技股份有限公司创业板上市招股说明书
浙江丰立智能科技股份有限公司创业板上市招股说明书
河北华密新材科技股份有限公司上市招股说明书
荆州九菱科技股份有限公司招股说明书
广东奔朗新材料股份有限公司招股说明书
常州聚和新材料股份有限公司科创板上市招股说明书
YouLife优蓝国际控股股份有限公司港交所IPO上市招股说明书:中国第一蓝领终身服务平台
HallSmart广东鸿智智能科技股份有限公司北交所IPO上市招股说明书:鸿智科技870726
Dmall多点数智有限公司港交所IPO上市招股说明书:零售云解决方案服务商
Cutia科笛集团港交所IPO上市招股说明书:专注于皮肤学的研发型生物制药公司