普通用户
登录
首页
高级搜索
行业研究
公司研究
招股说明书
充值积分
上传文件
文库
金融科技
经济趋势
中通快递:2020复盘“共享经济——互联网新败局的警示.pdf
40页
2022-08-10
27
收藏0
喜欢0
评分-
10积分
温馨提示:当前文档最多只能预览 10 页,若文档总页数超出了 5 页,请下载原文档以浏览全部内容。
剩余30页未读,
下载浏览全部
收藏
已收藏
喜欢
已喜欢
文档描述
中通快递:2020复盘“共享经济——互联网新败局的警示(40页).pdf
下载提示
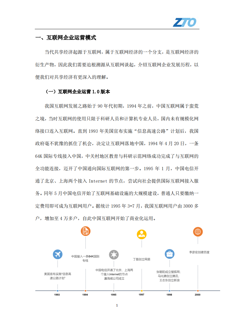
1123131
精研文档
精研文档
未认证用户
查看用户
该文档于
上传
推荐文档
毕马威:2023年宏观经济十大趋势展望报告
GSMA:2023年中国移动经济发展报告
千际投行:2023年政府飞地经济研究报告
农银国际:2023年中国经济增速将大幅反弹
农银国际:2023年经济展望及投资策略
泽平宏观:中国人口形势报告2023:鼓励生育刻不容缓
新世纪评级:我国经济发展的外部环境低迷且不稳定——2022年宏观经济分析与展望(国际环境篇)
罗兰贝格:中国经济发展新征程
NIFD:静待春来——2022年宏观经济金融形势总结和展望
世界银行:2023全球经济展望(英)
最新文档
CMF:中国宏观经济专题报告(第64期):我国土地财政的演化、困局和应对
中国社科院:2023年第1季度全球宏观经济季度报告
新能源锂电池系列报告之十四:锂电回收经济性凸显,渠道+工艺助力企业突围
通信行业:数字经济专题报告之二十一:第三代半导体技术演进,服务器电源有望受益国产替代
通信行业:数字经济专题报告之二十:AI算力高成长,持续挖掘算力硬件新技术
数字经济专题报告:六问六答:“AI+应用”投资框架
工业母机专题研究:政策、宏观、产业升级周期共振下,景气度有望提升
民生证券:白酒区域专题研究系列(一):江苏篇:乘经济强省东风,双龙头&名酒百家争鸣
中国信通院:中国数字经济发展研究报告(2023年)解读
中国信通院:中国数字经济发展研究报告(2023年)