普通用户
登录
首页
高级搜索
行业研究
公司研究
招股说明书
充值积分
上传文件
文库
信息科技
人工智能
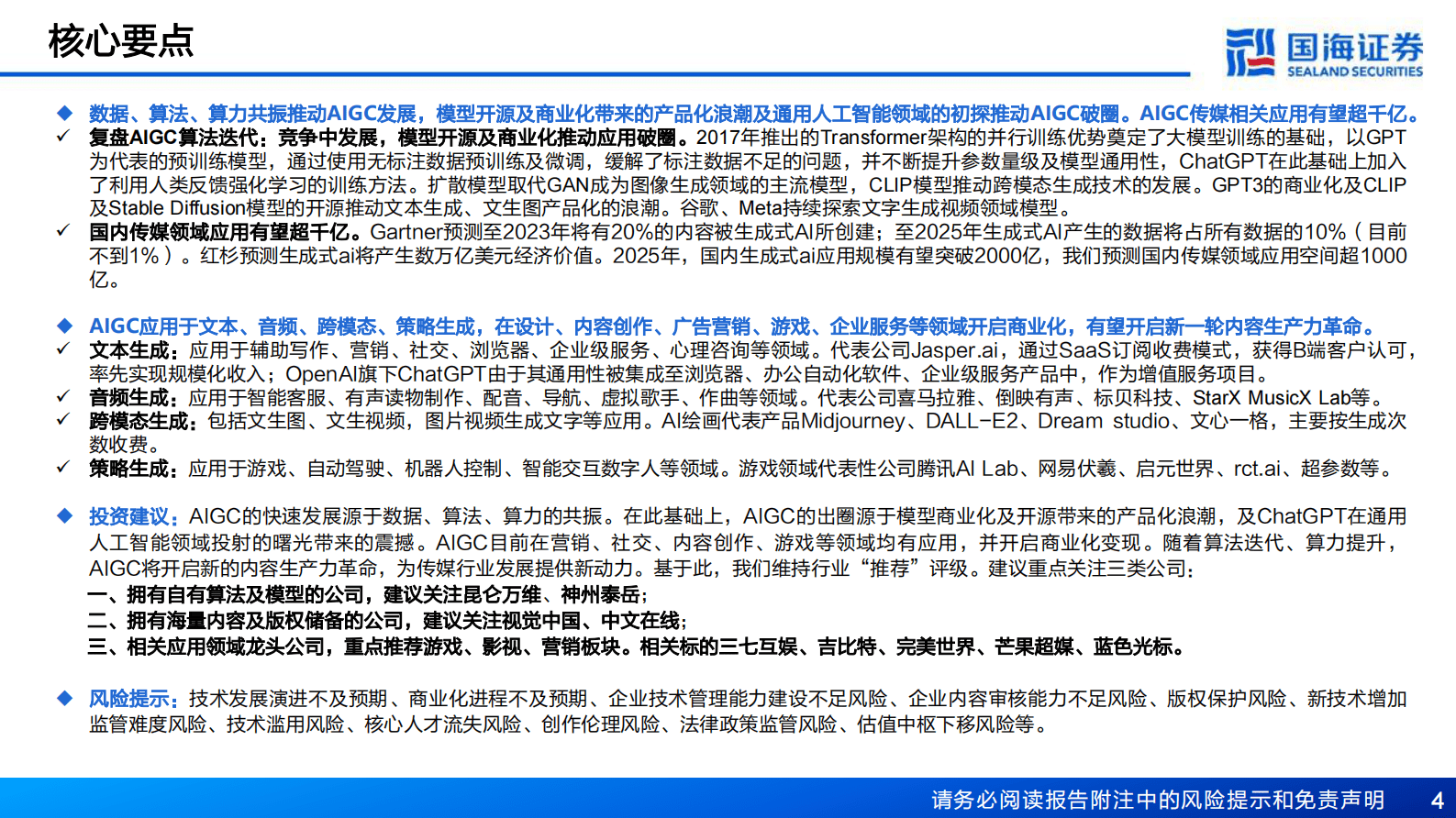
国海证券:AIGC深度报告:新一轮内容生产力革命的起点
81页
2023-03-03
107
收藏0
喜欢0
评分-
10积分
温馨提示:当前文档最多只能预览 10 页,若文档总页数超出了 5 页,请下载原文档以浏览全部内容。
剩余71页未读,
下载浏览全部
收藏
已收藏
喜欢
已喜欢
文档描述
国海证券:AIGC深度报告:新一轮内容生产力革命的起点
下载提示
1123131
WTTI
这个人很懒,什么都没留下
个人认证
查看用户
该文档于
上传
推荐文档
广闻广识:ChatGPT与人工智能技术发展报告
陀螺研究院:2022年全球VR&AR年度产业发展报告
国信证券:VR虚拟现实行业深度报告:AI赋能、苹果入局,生态正向循环推动产业全面加速
沃丰科技:人工智能助力企业共享服务中心数字化转型白皮书
脉脉:2023AIGC人才趋势报告
百度:2023百度AIGC创新营销解决方案V2.0
爱分析:2023AIGC市场厂商评估报告:拓尔思
聚变:中国农业人工智能白皮书
国际治理创新中心:中国的数字治理:数据、人工智能和新兴技术以及数字贸易【英文版】
AIGC行业深度报告(5):ChatGPT:加速计算服务器时代到来
最新文档
NIFD:人工智能“一马当先”,“中字头”稳健前行——2023Q1股票市场报告
AIGC行业研究框架与投资逻辑
AI大模型在高阶自动驾驶中的应用
AI+行业应用系列深度研究:AI+办公:智能化时代来临
信息技术产业行业研究:AI+散热,站上新风口
数据研究·科技专题:AIGC行业追踪框架
计算机行业专题报告:AI赋能工业软件展望
电子行业研究:AI服务器中到底需要多少PCB
电子行业深度研究:人工智能进入新时代,开启算力需求新篇章
AutoGPT:未来的个人全能AI助手