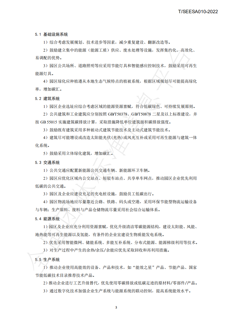
普通用户
登录
首页
高级搜索
行业研究
公司研究
招股说明书
充值积分
上传文件
文库
环保/能源
环境保护
TSEESA 010-2022零碳园区创建与评价技术规范-上海市节能环保服务业协会.pdf
14页
2022-08-24
97
收藏0
喜欢0
评分-
10积分
温馨提示:当前文档最多只能预览 10 页,若文档总页数超出了 5 页,请下载原文档以浏览全部内容。
剩余4页未读,
下载浏览全部
收藏
已收藏
喜欢
已喜欢
文档描述
TSEESA 010-2022零碳园区创建与评价技术规范-上海市节能环保服务业协会.pdf
下载提示
1123131
精研文档
精研文档
未认证用户
查看用户
该文档于
上传
推荐文档
生态环境部:重点管控新污染物清单(2023年版)
中诚信:2022年环保运营行业展望(2022年12月)
中国科学院:中国湖泊生态环境研究报告(内容摘要)
中国科学院:中国东部超大城市群生态环境研究报告(内容摘要)
千际投行:2022年全球气候金融产品研究报告
CEGA:2022中国环保公益组织现状调研报告
世界银行:中国国别气候与发展报告
生态环境部:中国应对气候变化的政策与行动2022年度报告
可持续DAO&壹科环塑:碳足迹绿皮书2022——助力气候变化行动
2022年全球供水、污水处理、废弃物管理及污染整治行业洞察和数据分析报告(英文版).pdf
最新文档
创绿研究院:迈向昆明,共促协调发展:东盟区域生物多样性保护资金综合分析
创绿研究院:海洋保护与生物多样性公约速度
创绿研究院:海洋保护与气候行动的协同——中国和德国的政策比较
创绿研究院:大而美——超大型海洋保护区选划方法研究
创绿研究院:保护海洋:多少才够?全球海洋保护目标的历史讨论
自然资源部:2022年中国海洋灾害公报
欧洲海洋能趋势及数据2022【英文版】
评级专家委员会:中国企业ESG报告评级标准(2023)
安永:粤港澳大湾区ESG发展和焦点行业动向
妙盈科技:2022年妙盈ESG评分表现:科技行业奋起直追,其他行业普遍下降