普通用户
登录
首页
高级搜索
行业研究
公司研究
招股说明书
充值积分
上传文件
文库
信息科技
云计算
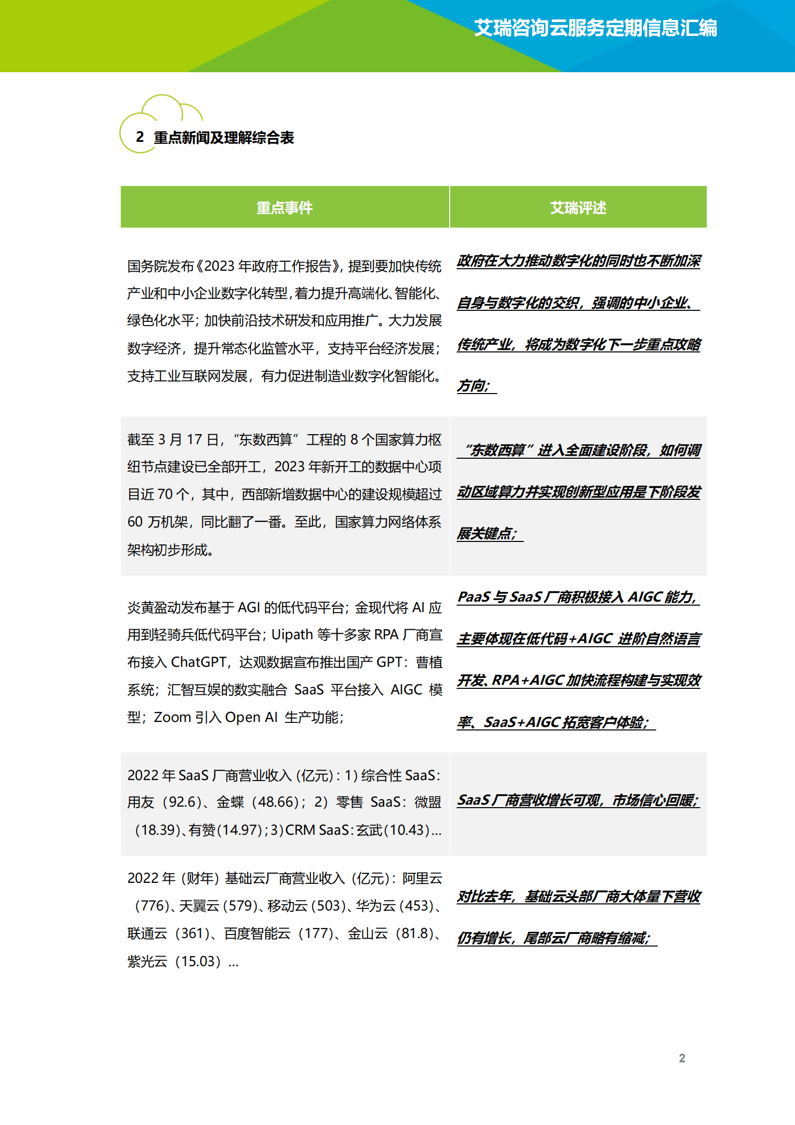
艾瑞咨询:云服务行业动态及热点研究月报-2023年3月
30页
2023-04-09
39
收藏0
喜欢0
评分-
10积分
温馨提示:当前文档最多只能预览 10 页,若文档总页数超出了 5 页,请下载原文档以浏览全部内容。
剩余20页未读,
下载浏览全部
收藏
已收藏
喜欢
已喜欢
文档描述
艾瑞咨询:云服务行业动态及热点研究月报-2023年3月
下载提示
1123131
WTTI
这个人很懒,什么都没留下
个人认证
查看用户
该文档于
上传
推荐文档
中国联通研究院:云原生安全实践白皮书(2022)
阿里云:云原生架构容器&微服务优秀案例集
派拓网络:2022年云原生安全现状报告
赛迪顾问:2022中国私有云市场研究报告
中国企业发展研究中心:2022中国云计算创新活力报告
灵雀云:云原生技术实践白皮书——为企业数字化转型提速
灵雀云:2022金融云原生落地实用指南
头豹研究院:2022年中国云计算行业系列研究:云产品研究报告(摘要版)
中国互联网协会:中国互联网发展报告(2022)——云计算发展状况
2022年云计算企业私有云平台建设方案
最新文档
中国移动杨杰:云擎未来铸重器 算启新程绘宏图
爱分析:2023可观测性平台市场厂商评估报告:乘云科技
亚马逊云科技:破局重塑 释放智能制造全新生产力
亚马逊云科技:全新的SAP现代化之路
云掣:云运维服务白皮书(2023)
红帽:将混合云环境与IT自动化连接起来(2023)
袋鼠云:2023数栈产品白皮书V6.0
阿里云:微服务×容器Meetup:云原生架构与应用专场PPT合辑
龙蜥社区:2023云原生机密计算最佳实践白皮书
银行业私有云建设发展调研报告