普通用户
登录
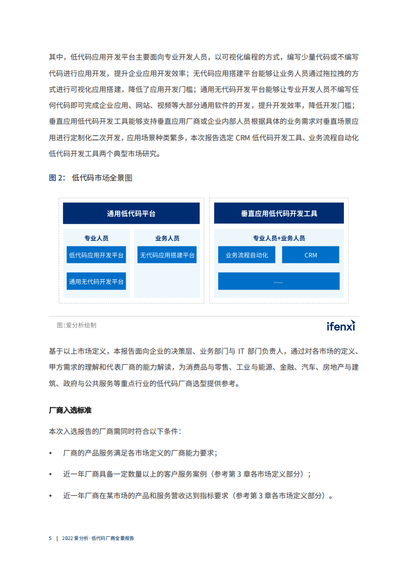
首页
高级搜索
行业研究
公司研究
招股说明书
充值积分
上传文件
文库
信息科技
软件
爱分析:2022低代码厂商全景报告.pdf
39页
2022-08-11
131
收藏0
喜欢0
评分-
10积分
温馨提示:当前文档最多只能预览 10 页,若文档总页数超出了 5 页,请下载原文档以浏览全部内容。
剩余29页未读,
下载浏览全部
收藏
已收藏
喜欢
已喜欢
文档描述
爱分析:2022低代码厂商全景报告(39页).pdf
下载提示
1123131
精研文档
精研文档
未认证用户
查看用户
该文档于
上传
推荐文档
第一新声:2022年中国高成长企业级SaaS行业研究报告
爱分析:2023RPA软件市场厂商评估报告:容智信息
2023年生产控制类工业软件产业布局及市场分析报告
中国信通院:软件定义存储发展与应用研究报告(2022年)
麦肯锡:2030年汽车软件和电子市场展望(英)
远光软件-远景光明的电力信息化重塑与新增-220712.pdf
远光软件-电网数字化浪潮涌动,携手国网数科开启发展新篇章-220701.pdf
金山办公-国产办公软件龙头G端为基,C端腾飞,B端远望-220711.pdf
霍莱沃-深度报告:相控阵测量稀缺标的,CAE仿真软件未来可期-220811.pdf
广联达-工业软件深度研究报告:长期空间与价值有望重估-220809.pdf
最新文档
粤港澳大湾区产业研究专题之软件:深穗双核引领,加速打造产业高地
头豹:2022年企业协作产品研究系列(二):企业协同办公软件产业链分析(摘要版)
中商产业研究院:2023年1-3月中国软件行业运行情况月度报告
中国信通院:2023中国企业软件研发管理白皮书
浙江省工业软件产业技术联盟:2023浙江省工业软件产业发展白皮书
金柚网研究院:2022劳动力管理(WFM)SaaS市场研究报告
Qt:软件测试初学者指南
奥哲:2023大型企业数字化转型低代码创新实践案例册
FlashIntel:2023年日本SaaS市场研究报告
极狐:中国企业研发高效能白皮书——企业级软件架构篇