普通用户
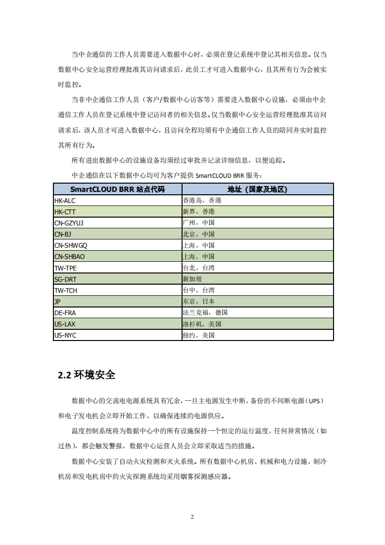
登录
首页
高级搜索
行业研究
公司研究
招股说明书
充值积分
上传文件
文库
信息科技
电信/通信
中企通信:2017云时代备份、灾备和恢复服务安全白皮书.pdf
16页
2022-08-11
25
收藏0
喜欢0
评分-
10积分
温馨提示:当前文档最多只能预览 10 页,若文档总页数超出了 5 页,请下载原文档以浏览全部内容。
剩余6页未读,
下载浏览全部
收藏
已收藏
喜欢
已喜欢
文档描述
中企通信:2017云时代备份、灾备和恢复服务安全白皮书(16页).pdf
下载提示
1123131
精研文档
精研文档
未认证用户
查看用户
该文档于
上传
推荐文档
通信行业研究框架:云基建篇-220813.pdf
通信行业研究框架:线缆篇-220804.pdf
通信行业研究框架:企业统一通信篇-220726.pdf
通信行业研究框架:光器件光模块篇-220724.pdf
通信行业研究框架:工业通信-220725.pdf
通信行业研究框架:北斗产业篇-220315.pdf
通信行业研究框架:“通信+新能源”篇-220804.pdf
通信行业深度研究报告:组合导航迎自动驾驶大时代-220807.pdf
通信行业深度研究:卫星导航进入应用关键期,关注高景气领域-220705.pdf
通信行业深度报告:卫星通信意义重大,中国“星链”将冉冉升起-220722.pdf
最新文档
北京邮电大学&中国移动研究院:2022年面向6G的可见光信道测量平台白皮书
IMT-2030(6G)推进组:6G AI即服务(AIaaS)需求研究报告
中国信通院:国内增值电信业务许可情况报告(2023.3)
未来移动通信论坛:2023全球6G大会手册
华为&中国信通院:逼近香农一次一密的6G内生安全机制白皮书
华为&中国信通院:6G类免疫主动安全防护机制白皮书
中国移动研究院粟栗:DTN赋能6G确定性安全
TD产业联盟:全球5G:6G产业发展报告(2022-2023年)
中国移动研究院:6G需求与设计考虑白皮书【英文版】
中国信通院:国内增值电信业务许可情况报告(2023.2)