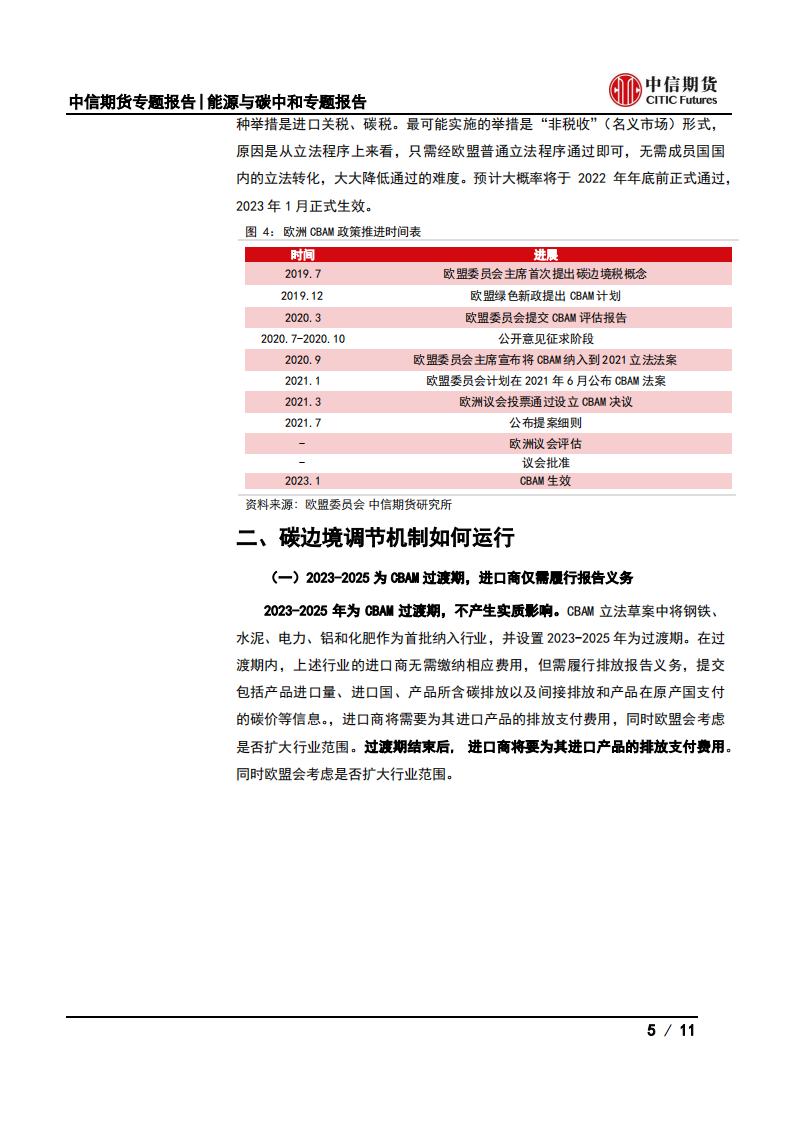
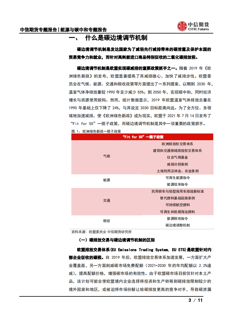
普通用户
登录
首页
高级搜索
行业研究
公司研究
招股说明书
充值积分
上传文件
文库
金融科技
证券
能源与碳中和专题报告:碳边境调节机制如何影响中国高耗能大宗商品出口?-中信期货.pdf
11页
2022-08-24
36
收藏0
喜欢0
评分-
10积分
温馨提示:当前文档最多只能预览 10 页,若文档总页数超出了 5 页,请下载原文档以浏览全部内容。
剩余1页未读,
下载浏览全部
收藏
已收藏
喜欢
已喜欢
文档描述
能源与碳中和专题报告:碳边境调节机制如何影响中国高耗能大宗商品出口?-中信期货.pdf
下载提示
1123131
精研文档
精研文档
未认证用户
查看用户
该文档于
上传
推荐文档
长江证券:聚焦机构经纪,深化区域服务-220718.pdf
ESG评价体系研究系列证券行业专题:ESG理念与业务深度耦合-220722.pdf
兴业证券-深度研究报告:兴成于思,业精于勤-220703.pdf
证券Ⅱ行业券商竞争格局:对于行业排名的一些观察-220703.pdf
证券行业深度报告:他山之石,美国做市业务的发展路径与经验借鉴-220810.pdf
俄乌冲突后全球能源变局(二):全球能源供应和贸易格局如何变化?-中信期货.pdf
地缘冲突后全球能源变局(一):全球能源政策如何变化?-中信期货.pdf
证券行业专题研究:业务轻重相宜,α与β共振-220405.pdf
证券行业深度报告:衍生之路,谁能先行-220115.pdf
证券行业深度报告:全面注册制改革历程、作用与行业格局分析-220523.pdf
最新文档
前瞻产业研究院:2022年A股主要行业IPO市场回顾与2023年前景展望专题报告
新世纪评级:2022年地方政府债券发行情况和市场表现分析
毕马威:中国内地和香港IPO市场:2022年回顾及2023年展望报告
中债研发中心:中国债券市场概览(2022年版)
零壹智库:渔翁信息:信创密码赛道行业领先,拟冲刺科创板IPO
联合资信:2022年度绿色债券运行报告
毕马威:中国内地和香港IPO市场:2023年第一季度回顾
联合资信:2022年我国债券市场违约回顾与展望
新世纪评级:房地产企业新增二次展期后违约案例——2023年1-2月债券市场违约与信用风险事件报告
易观分析:2022年证券行业年度专题分析