普通用户
登录
首页
高级搜索
行业研究
公司研究
招股说明书
充值积分
上传文件
文库
汽车行业
汽车市场
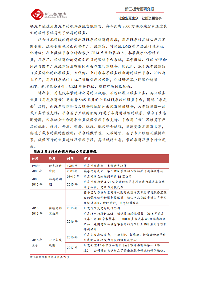
用友汽车-寻找新三板精选层标的专题报告(五十):专注于汽车营销与后市场,凭实力快速发展-200326.pdf
27页
2022-07-26
21
收藏0
喜欢0
评分-
10积分
温馨提示:当前文档最多只能预览 10 页,若文档总页数超出了 5 页,请下载原文档以浏览全部内容。
剩余17页未读,
下载浏览全部
收藏
已收藏
喜欢
已喜欢
文档描述
用友汽车-寻找新三板精选层标的专题报告(五十):专注于汽车营销与后市场,凭实力快速发展-200326[27页].pdf
下载提示
1123131
精研文档
精研文档
未认证用户
查看用户
该文档于
上传
推荐文档
求信咨询:2023年上海国际车展展中新车报告
沃丰科技:2022汽车行业营销服务数字化转型白皮书
嘉世咨询:2022国内自行车行业简析报告
罗兰贝格:2023年全球商用车关键趋势白皮书
嘉世咨询:2022国内汽车行业简析报告
汽车之家研究院:2022乘用车市场十大趋势
大搜车智云:2022年乘用车市场白皮书
YouGov:2022年全球汽车行业白皮书——未来购车范式【英文版】
易观分析:2023年中国网约车行业用户体验洞察
克劳锐:2022年度汽车品牌声量盘点报告
最新文档
2025年国内乘用车摄像头搭载量将超1亿颗,CAGR17%
IEA:全球电动汽车政策研究 Global EV Policy Explorer【英文版】
亚洲清洁空气中心:绿卡榜2022:中国卡车及生产企业绿色排行榜
亚洲清洁空气中心:绿卡榜:中国卡车减污降碳进展研究
汽车之家:激情过后的冷静—新能源汽车保值率之痛
克劳锐:2023年上海车展声量数据报告
世研指数:2022汽车品牌影响力指数报告
KEYSIGHT:电动汽车的仿真测试
中国汽研:《汽车黑科技周刊》——汽车电池技术发展趋势
小红书:2023年汽车行业618营销攻略