普通用户
登录
首页
高级搜索
行业研究
公司研究
招股说明书
充值积分
上传文件
文库
环保/能源
碳中和
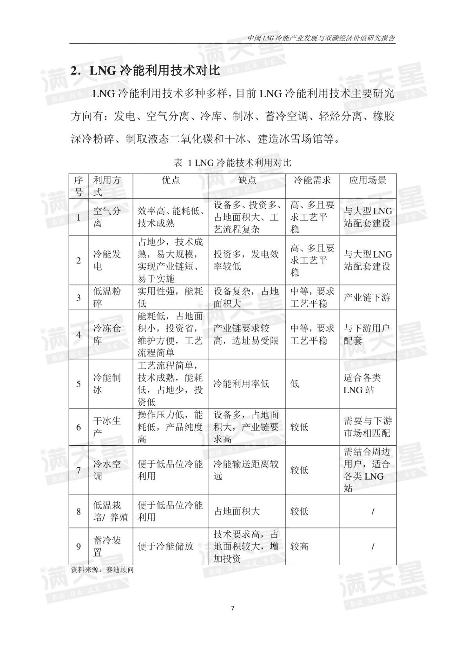
赛迪:中国LNG冷能利用产业发展与双碳经济价值研究报告
23页
2023-03-23
57
收藏0
喜欢0
评分-
10积分
温馨提示:当前文档最多只能预览 10 页,若文档总页数超出了 5 页,请下载原文档以浏览全部内容。
剩余13页未读,
下载浏览全部
收藏
已收藏
喜欢
已喜欢
文档描述
赛迪:中国LNG冷能利用产业发展与双碳经济价值研究报告
下载提示
1123131
WTTI
这个人很懒,什么都没留下
个人认证
查看用户
该文档于
上传
推荐文档
ICAP:全球碳排放权交易:2023年进展报告【英文版】
全球碳捕捉碳封存报告2022【英文版】
IIGF观点:2022中国碳市场年报
碳阻迹:中国碳价预测报告(2022年)
清华大学碳中和研究院:中国碳中和与清洁空气协同路径(2022)
生态环境部:全国碳排放权交易市场第一个履约周期报告
国家电网绿色低碳发展报告2022
国家电投:2022中国县域绿色低碳能源转型发展报告
ESG投资系列:双碳目标下投资机会展望-220811.pdf
碳中和系列五:2022年“双碳”4大趋势及近期政策更新(2022.2.18)-国盛证券.pdf
最新文档
电子标准院:碳达峰碳中和工作简报(2023年3月刊)
ABB:智慧交通碳中和白皮书
ABB:智慧园区碳中和白皮书
ABB:电气碳中和白皮书2.0——智慧建筑行业解决方案
ABB:电气碳中和白皮书2.0——石化行业电气解决方案
ABB:电气碳中和白皮书2.0——绿色数据中心行业解决方案
ABB:电气碳中和白皮书2.0——零碳智慧园区标准解决方案
ABB:电气碳中和白皮书2.0——电网行业解决方案
氢能&燃料电池行业研究:氢能&燃料电池行业产业链系列报告之十五-碳中和及储能背景下,千亿氢储能市场一触即发
泽平宏观:碳足迹、碳交易:碳中和带来碳市场巨大机会