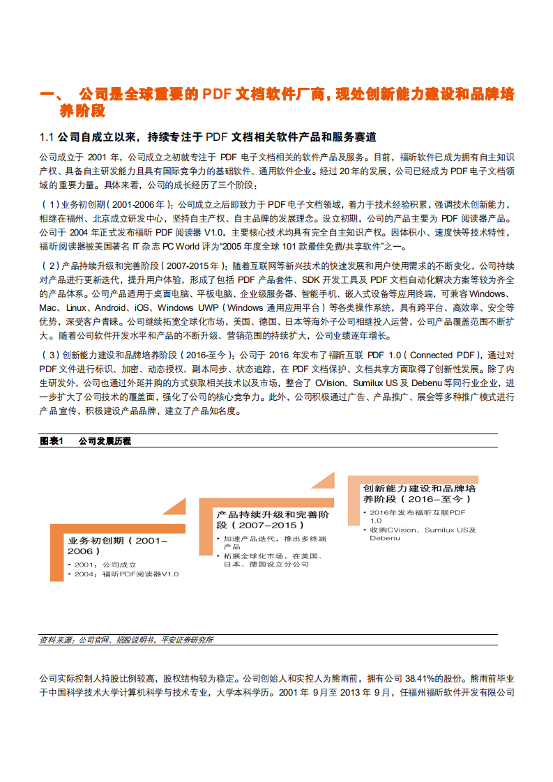
普通用户
登录
首页
高级搜索
行业研究
公司研究
招股说明书
充值积分
上传文件
文库
信息科技
计算机
2021年福昕软件公司差异化竞争与 PDF文档市场空间分析报告.pdf
23页
2022-08-20
30
收藏0
喜欢0
评分-
10积分
温馨提示:当前文档最多只能预览 10 页,若文档总页数超出了 5 页,请下载原文档以浏览全部内容。
剩余13页未读,
下载浏览全部
收藏
已收藏
喜欢
已喜欢
文档描述
2021年福昕软件公司差异化竞争与 PDF文档市场空间分析报告(24页).pdf
下载提示
1123131
精研文档
精研文档
未认证用户
查看用户
该文档于
上传
推荐文档
火山引擎:边缘计算在视频直播场景的应用与实践(2022)
数据库行业深度报告:潜力空间大,替代正当时
千际投行:2023年数据库行业研究报告
南方电网张乐平:边缘计算在新型电力系统建设中的创新与实践
墨天轮:2022年中国数据库行业年度分析报告
中国算力大会:中国运力白皮书(2022年)
华为&中国联通研究院:算力时代城域STAR OTN技术白皮书
中国移动:算力网络科技创新成果(2022)
艾瑞咨询:2022年算力网络全景洞察白皮书
腾讯研究院:2022AI时代的算法治理报告
最新文档
通信行业深度报告:数据要素助力运营商更大发展,通信算力网络产业链拓展更大空间
通信行业深度报告:多地相继发布算力平台,建议关注平台建设参与方
计算机行业专题报告:数据要素产业链解析
AI算力深度报告:应用端百花齐放,硬件侧本固枝荣
浙商证券:AI行业系列报告:从算力到存力:存储芯片研究框架
浙商证券:AI服务器行业报告:大模型算力需求驱动AI服务器行业高景气
计算机行业专题报告:ChatGPT系列之五:算力为“饷”,应用为“矛”,安全为“盾”
计算机行业深度研究:数据要素:数字经济发展核心引擎
计算机行业深度报告:AI偏向科普性报告:围绕算法、算力、数据和应用
计算机行业:AI兴起,智能算力浪潮来袭