普通用户
登录
首页
高级搜索
行业研究
公司研究
招股说明书
充值积分
上传文件
文库
专题研究
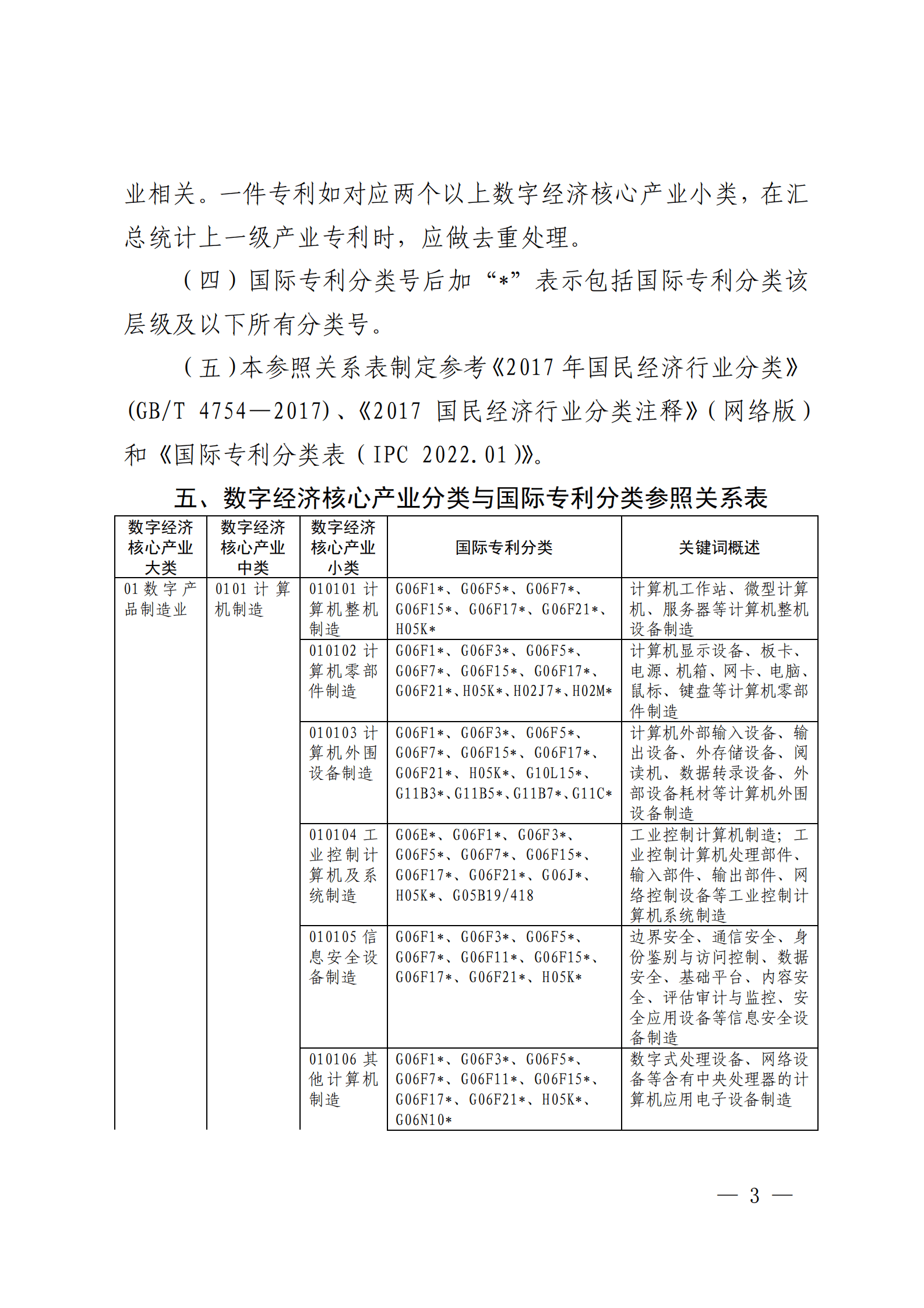
数字经济核心产业分类与国际专利分类参照关系表(2023)
15页
2023-03-28
66
收藏0
喜欢0
评分-
10积分
温馨提示:当前文档最多只能预览 10 页,若文档总页数超出了 5 页,请下载原文档以浏览全部内容。
剩余5页未读,
下载浏览全部
收藏
已收藏
喜欢
已喜欢
文档描述
数字经济核心产业分类与国际专利分类参照关系表(2023)
下载提示
1123131
WTTI
这个人很懒,什么都没留下
个人认证
查看用户
该文档于
上传
推荐文档
中商产业研究院:2023年中国工业机器人行业市场前景及投资研究报告(简版)
北森:第五届人力资源技术研究报告
易观分析:中国年轻人阅读洞察2023
知家DTC:2023年海内外DTC品牌发展趋势报告
亿邦智库&天猫:2023银发人群消费趋势洞察报——家用电器篇
牛客&校招观察局:2023金融科技校园招聘白皮书
2022中国自动驾驶初创企业投融资系列报告+——ADAS供应商篇
AIoT星图研究院:2022中国智能人居产业研究报告
领英:2023未来招聘趋势报告
IT桔子:2023年Q1中国新经济创业投资数据分析报告
最新文档
中商产业研究院:2023年中国工程机械行业市场前景及投资研究报告(简版)
中国外运李犇:面向品牌供应链的绿色物流方案最佳实践
艺恩数据:2022-2023奢侈品品牌明星与社媒营销研究——蓝血与红血品牌分析
武大首届珞珈半导体学术论坛:半导体行业的投资逻辑与主要赛道
快手:促进就业与数字劳动者发展报告
艾瑞咨询:2023年中国网络招聘行业市场发展研究报告
世研指数:2022中国卫浴品牌影响力指数报告
世研指数:2022年全屋定制品牌影响力指数报告
毕马威:2023年第一季度全球风险投资报告【英文版】
头豹研究院:2022年中国光伏组件细分领域投资概览:硅价回落,静待行业盈利恢复(摘要版)